Структура и органы управления образовательной организацией
Структура и органы управления частного учреждения дошкольного образования
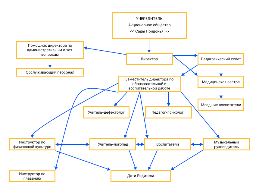
ЦЕНТР ОБРАЗОВАНИЯ И РАЗВИТИЯ ДЕТЕЙ "ЖАР-ПТИЦА"
|
| Наименование структурного подразделения |
Учредитель: Акционерное общество «Сады Придонья» Директор решение №9 Единственного учредителя ЧУДО "Центр образования и развития детей Жар-Птица" от 28.09.2023г. |
|
Фамилии Имена, отчества и должности руководителей структурных подразделений |
Президент компании АО "Сады Придонья" Самохин Андрей Павлович Директор ЧУДО "Центр образования и развития детей Жар-Птица" Шляхтурова Екатерина Геннадьевна решение №9 Единственного учредителя ЧУДО "Центр образования и развития детей Жар-Птица" от 28.09.2023г. |
| Место нахождение структурного подразделения |
Акционерное общество «Сады Придонья» 403027, Россия, Волгоградская область, муниципальный район Городищенский, с.п. Паньшинское, поселок Сады Придонья ЧУДО "Центр образования и развития детей Жар-Птица" Волгоградская область, район Городищенский, поселок Сады Придонья, ул. Молодёжная зд. 2А |
| Адреса официальных сайтов в сети Интернет |
Акционерное общество «Сады Придонья» www.pridonie.ru ЧУДО "Центр образования и развития детей Жар-Птица" www.sad-zharptica.ru |
| Адреса электронной почты |
Акционерное общество «Сады Придонья» referent-spr@pridonie.ru ЧУДО "Центр образования и развития детей Жар-Птица" det_sad@pridonie.ru |
| Положение о структурных подразделениях |
Отсутствуют |

